| HCIE-Datacom | HCIP-Datacom | HCIA-Datacom |
| HCIE-Cloud Computing | HCIP-Cloud Computing | HCIA-Cloud Computing |
| HCIE-Cloud Service | HCIP-Cloud Service | HCIA-Cloud Service |
| HCIE-openEuler | HCIP-openEuler | HCIA-openEuler |
| HCIE-GaussDB | HCIP-GaussDB | HCIA-GaussDB |
| HCIP-AI | ||
| HCIE-AI Solution Architect | HCIP-AI Solution Architect | HCIP-AI-MindSpore Developer |
| 鸿蒙应用开发者基础认证 | 鸿蒙应用开发者高级认证 | 鸿蒙应用开发者定制课程 |
发布时间: 2021-03-24 09:44:46 点击量: 1466
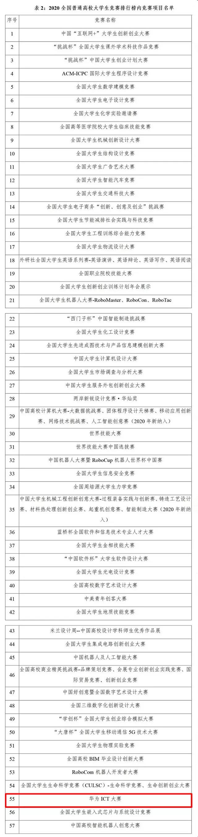
2021年3月22日,中国高等教育学会高校竞赛评估与管理体系研究工作组发布2020全国普通高校大学生竞赛排行榜。华为ICT大赛首次纳入2020全国普通高校大学生竞赛排行榜内竞赛项目名单,这代表华为ICT大赛成为中国高等教育学会认可的含金量高、参赛价值大的竞赛项目之一。

华为ICT大赛纳入2020全国普通高校大学生
竞赛排行榜内竞赛项目名单
全国普通高校竞赛排行榜是由中国高等教育学会“高校竞赛评估与管理体系”专家工作组研究发布,自2017年首次发布以来,竞赛排行榜成为各高校衡量自身教育创新和人才培养水平的重要参考指标,也成为各竞赛项目实施的重要质量标杆,充分发挥了规范竞赛、指导竞赛、创优竞赛的重要作用。
事实上,学生竞赛不仅是高校创新人才培养的重要手段,也是用人单位选拔人才的重要依据。对于在校大学生而言,参加中国高等教育学会认可的竞赛项目不仅能挑战自我,检验学习成果和实践能力,在竞赛中获奖对升学保研、考研面试、求职就业等也有很大帮助。
华为历来重视校企合作,通过分享华为最新的技术、课程体系和工程实践等,面向世界各地的学生传递领先的ICT技术与产品知识,培养他们成为创新型ICT人才。其中“华为ICT大赛”是华为打造的面向全球大学生的年度ICT赛事,大赛以“联接、荣耀、未来”为主题,旨在为华为ICT学院和有意愿成为ICT学院的高校学生提供国际化竞技和交流平台,增长学生ICT知识,提升其实践、应用技能及创新意识。大赛有助于以赛促教,以赛促学,以赛促发展,助力高校提升教育质量,培养创新型人才。
华为ICT大赛目前已成功举办五届,2020年闭幕的第五届华为ICT大赛分为实践赛和创新赛,实践赛主要考察学生的ICT理论知识储备、上机实践能力以及团队合作能力;创新赛聚焦物联网、大数据、人工智能等新技术方向的应用创新,主要考察学生的创新、创业与合作开发能力。第五届华为ICT大赛共吸引了全球逾82个国家和地区、2000多所院校,15万余名学生报名参赛。

华为ICT大赛2019—2020全球总决赛闭幕式现场
上一篇:HCIE面试哪里好考?
下一篇:华为认证需要按顺序来考吗?
相关阅读 >>>更多
